政讯通中心

省司法厅公布“我为群众办实事”重点民生项目

来源: 发布时间:2021-10-21 作者:

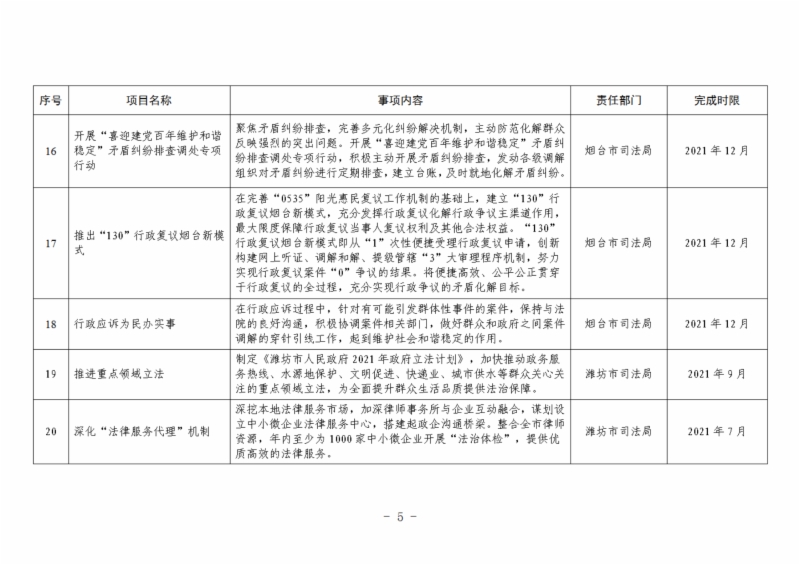
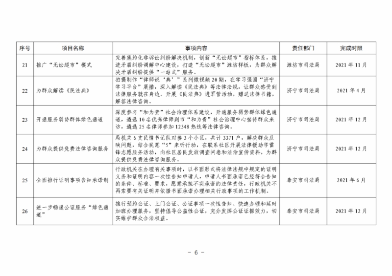
  为扎实有效推进全省司法行政系统“我为群众办实事”实践活动,根据省委党史学习教育领导小组《全省“我为群众办实事”实践活动实施方案》通知精神,落实省司法厅《关于在省直司法行政系统开展党史学习教育的实施方案》部署要求,省司法厅立足司法行政工作实际,聚焦群众“急难愁盼”问题,制定重点民生项目76项,现公示如下。

  

  山东省司法厅

  2021年5月15日

  

  

  

  

  

  

  

  

  

  

  

  

  

  

  

  

  

  

附件下载: 全省司法行政系统“我为群众办实事”重点民生项目清单.docx

原文链接:http://sft.shandong.gov.cn/articles/ch04163/202107/1959e9b0-cc70-4b22-b60f-e280e5cd1dd2.shtml
[免责声明] 本文来源于网络转载,仅供学习交流使用,不构成商业目的。版权归原作者所有,如涉及作品内容、版权和其它问题,请在30日内与本网联系,我们将在第一时间处理。