政讯通中心

2020年度全国政法优秀新闻作品评选结果揭晓!

来源: 发布时间:2021-07-16 作者:

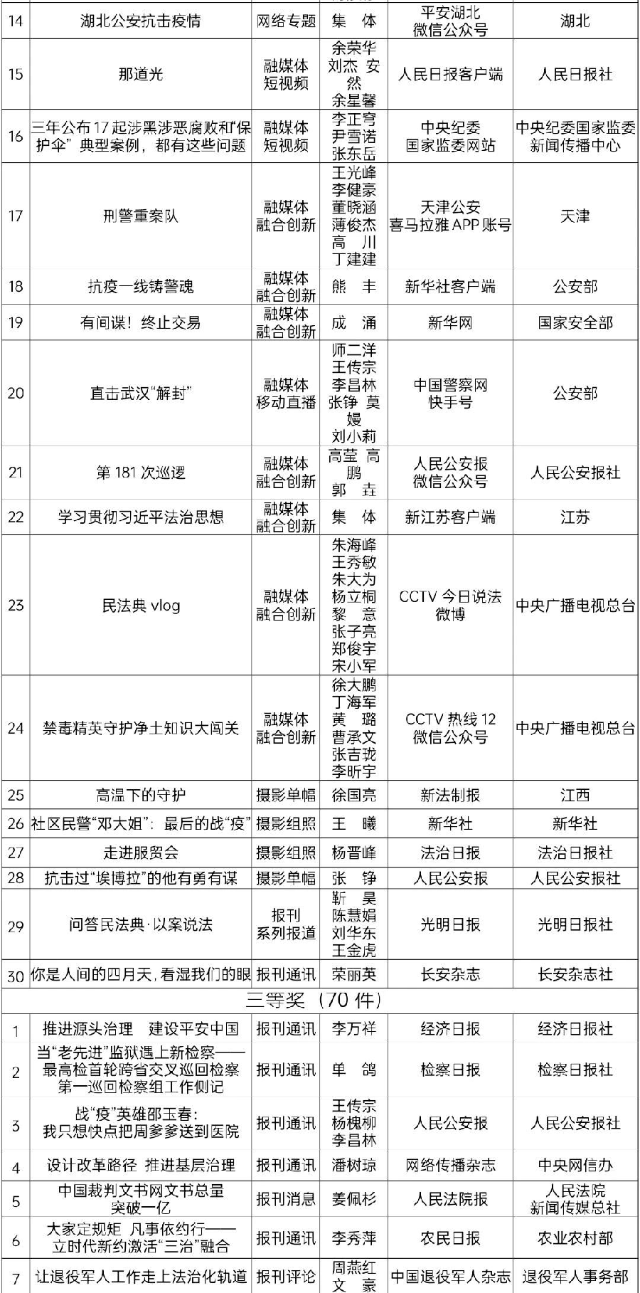
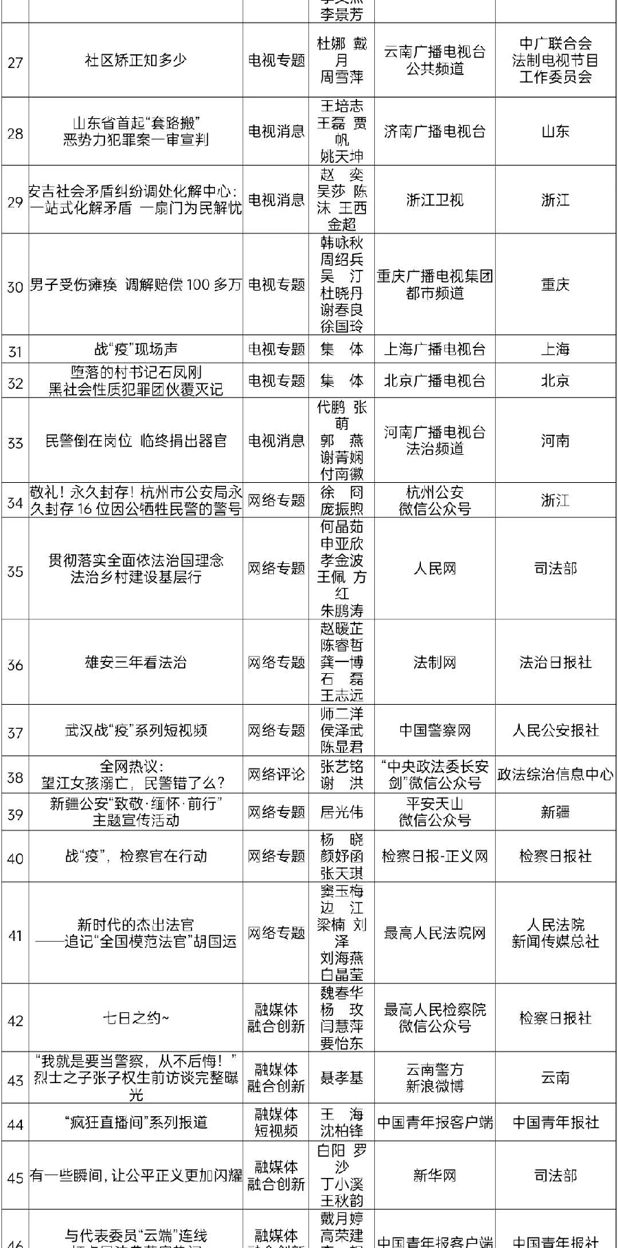
  2020年度全国政法优秀新闻作品评选结果近日揭晓,共评选出120件优秀新闻作品。其中,一等奖20件,二等奖30件,三等奖70件。

  据悉,评选工作自1月启动以来,各地党委政法委、平安中国建设协调小组各成员单位及中央有关新闻单位克服疫情反复影响,高度重视、精心组织、积极参与、认真初评,共推荐598件新闻作品参加复评。根据《评选办法》,评选办公室从中央有关部门、新闻单位和高等院校聘请专家,分复评和定评两个环节开展评选,通过复评评委评审推荐和定评评委评审表决,并经公示确定最终获奖作品,确保了评选的公开公平公正。

  据了解,获奖的120件作品,集中展现了2020年度政法战线认真贯彻落实习近平新时代中国特色社会主义思想,特别是习近平法治思想的生动实践,全景展示了政法干警在抗疫大战中勇敢逆行、连续奋战,为统筹疫情防控和经济社会发展奋勇贡献法治力量。广大政法媒体记者聚焦平安中国和法治中国建设、扫黑除恶专项斗争、政法队伍教育整顿试点、执法司法制约监督体系改革和建设、市域社会治理现代化试点等政法中心工作,以坚定的党性意识和人民立场,用真挚情感、前沿创意、鲜活内容、生动形式,讲好政法暖故事、传播政法好声音,提高了政法新闻舆论的传播力、引导力、影响力、公信力,为改善政法舆论生态、促进政法工作高质量发展作出了积极贡献。(2020年度全国政法优秀新闻作品名单附后)

  2020年度全国政法优秀新闻作品公示名单