政讯通中心
欢迎来到 司法资讯网!
首页
司法舆情
司法内参
司法法制
司法法治
司法时评
司法法规
司法资讯
领导活动
司法会议
网上提案
媒体报道
司法调研
监督举报
通知公告
热点专题
意见征集
司法互动
司法舆情
司法内参
司法法制
司法法治
司法时评
司法法规
司法资讯
领导活动
司法会议
网上提案
媒体报道
司法调研
监督举报
通知公告
热点专题
意见征集
司法互动
司法调查
司法政务
司法动态
司法纪实
司法观察
司法政讯
当前位置:
首页
>
司法法规
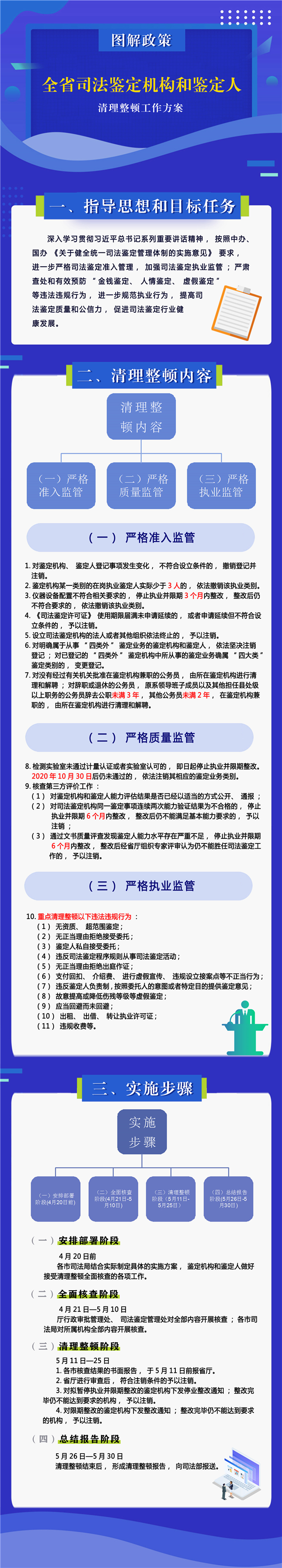
【图解政策】全省司法鉴定机构和鉴定人清理整顿工作方案
来源:
发布时间:2021-03-17
作者:
上一篇:
【图解政策】关于下放部分行政审批服务事项试点工作的情况说明
下一篇:
【图解政策】山西省司法厅关于贯彻落实《司法部国家市场监督管理总局关于加快推进司法鉴定资质认定工作的指导意见》有关问题的通
热点专题
张军出席第十三届亚太...
9月22日,中华人民共和国首席大法官、最高人民...
贺荣会见蒙古国法律与...
9月19日,司法部部长贺荣在京会见蒙古国法律与...
更多资讯
诗韵颂祖国 奋进新征程省司法厅举办省直司...
甘肃省闽粤港澳台等地招商引资推介签约会暨...
法治赋能高质量发展 跑出富民兴疆“加速度...
习近平总书记重要讲话揭示历史前进的必然逻...
中国人民抗日战争暨世界反法西斯战争胜利8...
习近平致信祝贺中国致公党成立100周年强...
开幕!酒泉公安“警”色护航 共赴文博之约
任振鹤主持召开十四届省政府第98次常务会...
疏附县公安局木什派出所:打造“天门驿警”...
伊犁哈萨克自治州: 破解涉企执法难题 营...
友情链接
中国政府网
中国人大网
中国政协网
纪委监委网
最高人民法院
最高人民检察院
公安部
司法部