政讯通中心

中共陕西省委依法治省办、省委宣传部、省委普法办、省司法厅关于在公民中开展法治宣传教育的第八个五年规划(2021—2025

来源: 发布时间:2021-11-04 作者:

  

  在习近平新时代中国特色社会主义思想特别是习近平法治思想科学指引下,在省委、省政府正确领导下,全省第七个五年法治宣传教育规划(2016—2020年)顺利实施,以宪法为核心的中国特色社会主义法律体系学习宣传深入开展,“谁执法谁普法”等普法责任制有效落实,法治文化蓬勃发展,全社会法治观念明显增强,社会治理法治化水平日益提高。

  2021年至2025年,是我国开启全面建设社会主义现代化国家新征程、向第二个百年奋斗目标进军的第一个五年,也是谱写陕西高质量发展新篇章的关键五年。推进全民守法,必须找准法治宣传教育服务经济社会发展的切入点和着力点,落实立足新发展阶段、贯彻新发展理念、构建新发展格局的要求,统筹推进高质量发展、高品质生活、高效能治理,推动全社会树立法治意识。为深入学习宣传贯彻习近平法治思想,贯彻落实中共中央、国务院转发的《中央宣传部、司法部关于开展法治宣传教育的第八个五年规划(2021—2025年)》精神,扎实做好我省第八个五年法治宣传教育工作,结合实际制定本规划。

  一、以习近平法治思想引领普法工作

  习近平法治思想是全面依法治国的根本遵循和行动指南,是陕西高质量发展的坚强法治保障。必须用习近平法治思想武装头脑、指导实践,推动我省普法工作守正创新、提质增效、全面发展。

  (一)指导思想

  坚持以马克思列宁主义、毛泽东思想、邓小平理论、“三个代表”重要思想、科学发展观、习近平新时代中国特色社会主义思想为指导,全面贯彻党的十九大和十九届二中、三中、四中、五中全会精神,全面贯彻习近平总书记在庆祝中国共产党成立100周年大会上的重要讲话精神,深入学习宣传贯彻习近平法治思想,全面贯彻落实习近平总书记来陕考察重要讲话重要指示精神,贯通落实“五项要求”、“五个扎实”,增强“四个意识”、坚定“四个自信”、做到“两个维护”,牢记“国之大者”,坚定不移走中国特色社会主义法治道路,紧紧围绕服务“十四五”时期经济社会发展,以使法治成为社会共识和基本准则为目标,以持续提升公民法治素养为重点,以提高普法针对性和实效性为工作着力点,完善和落实“谁执法谁普法”等普法责任制,积极培育社会主义法治文化,促进提高社会文明程度,以高质量法治宣传教育推动高质量发展,为谱写陕西高质量发展新篇章营造良好法治环境。

  (二)主要目标

  到2025年,全省公民法治素养和社会治理法治化水平显著提升,全民普法工作体系更加健全。全省公民对法律法规的知晓度、法治精神的认同度、法治实践的参与度明显提高,全社会尊法学法守法用法的自觉性、主动性显著增强。多层次多领域依法治理深入推进,普法依法治理提档升级工程创新发展,办事依法、遇事找法、解决问题用法、化解矛盾靠法的法治环境显著改善。制度完备、实施精准、评价科学、责任落实的全民普法工作体系基本形成。

  (三)工作原则

  坚持党的全面领导。推进党的领导制度化、法治化,提高政治判断力、政治领悟力、政治执行力,始终坚持正确政治方向,把党的领导贯穿到全民普法的全过程各方面。

  坚持以人民为中心。树立以人民为中心的普法理念和工作导向,把体现人民利益、反映人民愿望、维护人民权益、增进人民福祉贯彻落实到普法依法治理工作实践中,不断增强人民群众对法治工作的满意度。

  坚持服务工作大局。紧紧围绕党和国家中心工作,从工作实际出发,有针对性地开展法治宣传教育,维护公平正义,促进社会和谐,充分发挥法治固根本、稳预期、利长远的保障作用。

  坚持与法治实践融合。坚持全民普法与科学立法、严格执法、公正司法一体推进,坚持依法治国与以德治国相结合,弘扬社会主义核心价值观,加强社会主义法治文化建设,充分运用新技术新媒体推进智慧普法,提升普法的针对性和实效性。

  坚持领导干部带头。牢牢抓住领导干部这个“关键少数”,推动领导干部以身作则、率先垂范,带头尊法学法守法用法,带动全体公民尊崇法治、厉行法治,推动全社会树立法治意识。

  二、重点内容

  (一)突出学习宣传习近平法治思想。习近平法治思想集中体现为习近平总书记在中央全面依法治国工作会议重要讲话中精辟概括的“十一个坚持”,必须吃透基本精神,准确把握核心要义,自觉用于武装头脑、指导实践、推动工作。要把习近平法治思想作为党委(党组)理论中心组学习重点内容,列入党校(行政学院)和干部学院重点课程,推动领导干部带头学习、模范践行。把习近平法治思想融入学校教育,纳入高校法治理论教学体系,做好进教材、进课堂、进头脑工作。通过多种形式和载体,运用传统媒体和融媒体手段,发挥好各类基层普法阵地作用,推动习近平法治思想入脑入心、走深走实、见行见效。要深入贯彻习近平法治思想的实践要求,坚持把习近平法治思想和习近平总书记来陕考察重要讲话重要指示精神落细落实,在法治轨道上推进治理体系和治理能力现代化,增强三秦百姓的法治获得感、幸福感和安全感。

  (二)突出学习宣传宪法。大力弘扬宪法精神,在全社会营造尊崇宪法、学习宪法、遵守宪法、维护宪法的浓厚氛围,通过宪法宣传教育,使宪法和法律成为人们普遍遵守的行为规范。深入宣传国旗法、国歌法等宪法相关法,强化国家认同。全面落实宪法宣誓制度。加强宪法实施案例宣传。结合“12·4”国家宪法日,开展“宪法宣传周”集中宣传活动,在国家工作人员就职、新市民仪式、青少年成人仪式和学生毕业仪式等活动中设置礼敬宪法环节,在有条件的地区建设宪法主题场馆、公园或长廊。阐释好宪法在国家政治生活和社会生活中的指导地位,推动宪法家喻户晓。

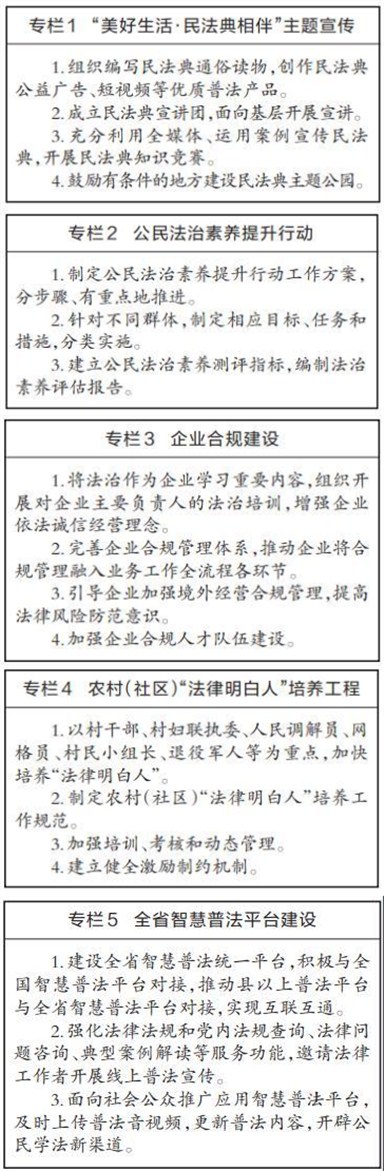
  (三)突出学习宣传民法典。广泛开展民法典普法工作,阐释好民法典中国特色社会主义的特质,阐释好关于民事活动平等、自愿、公平、诚信等基本原则,阐释好关于坚持主体平等、保护财产权利、便利交易流转、维护人格尊严、促进家庭和谐、追究侵权责任等基本要求,阐释好一系列新规定新概念新精神,引导全体公民养成自觉守法意识。推动各级党和国家机关带头学习宣传民法典,把民法典作为行政决策、行政管理、行政监督的重要标尺。加强对青少年民法典教育。组织开展“美好生活·民法典相伴”主题宣传,制作高质量普法产品,让民法典走到群众身边、走进群众心里。

  (四)深入学习宣传与推动高质量发展密切相关的法律法规。适应立足新发展阶段、贯彻新发展理念、构建新发展格局需要,大力宣传有关平等保护、公平竞争、激发市场主体活力、防范风险的法律法规,推动建设市场化法治化国际化营商环境。适应实施创新驱动发展战略需要,大力宣传知识产权保护、科技成果转化等方面的法律法规,促进科技强省建设。适应高质量发展需要,大力宣传优化营商环境、自贸试验区建设、秦岭生态环境和黄河流域、长江流域生态环境保护、秦创原创新驱动平台建设、“一带一路”国际商事法律服务示范区建设等方面的法律法规,优化创新创业生态。围绕全面推进乡村振兴战略,大力宣传农村土地承包、农民专业合作社发展等涉农法律法规,助力农民增收,为乡村振兴提供法治保障。围绕群众关心关注的社会热点问题,大力宣传教育、医疗卫生、劳动就业、收入分配、征地补偿、社会救助等方面的法律法规,促进保障和改善民生。

  (五)深入学习宣传与社会治理现代化密切相关的法律法规。适应统筹发展和安全的需要,大力宣传总体国家安全观和国家安全法、反分裂国家法、国防法、反恐怖主义法、生物安全法、网络安全法、保密法、测绘法等,推动全社会增强国家安全意识和风险防控能力。适应更高水平平安陕西、法治陕西建设需要,加强刑法、刑事诉讼法、监狱法、治安管理处罚法、社区矫正法等宣传教育,促进依法惩治和预防犯罪。积极应对突发事件,加强食品药品、疫情防控、安全生产、消防安全、城市管理、交通运输、防灾减灾救灾、突发事件应急管理等相关法律法规宣传,促进全社会在应急状态下依法行动、依法行事。适应人民群众对美好生活向往的需要,围绕电信诈骗预防、防范和处置非法集资、金融服务、国防动员、军事设施保护、涉军维权、退役军人权益保护、民族宗教、扫黑除恶、毒品预防、打击侵权假冒、社区服务、物业管理、构建和谐劳动关系、防治家庭暴力、个人信息保护、见义勇为、人身健康、网络空间治理等与群众切身利益密切相关的法律法规开展普法宣传,依法保障社会稳定和人民安宁。深入开展未成年人保护法、预防未成年人犯罪法等学习宣传。

  (六)深入学习宣传党内法规。以党章、准则、条例为重点,深入学习宣传党内法规,注重党内法规宣传与国家法律宣传的衔接和协调。加强党规党纪教育,将党内法规列入各级党组织“三会一课”内容。把学习掌握党内法规作为合格党员的基本要求,促进党内法规学习宣传常态化、制度化。把弘扬伟大建党精神作为开展党内法规教育、净化政治生态的重要手段,继续从延安精神中汲取前进力量。

  三、重点对象

  (一)全面加强国家工作人员法治教育。定期开展法治宣传教育培训或者法治教育讲座,让国家工作人员实时更新法律知识。对执法工作人员进行定期考核,提高依法行政水平。抓好“关键少数”,充分发挥各级领导干部示范带头作用,压紧压实各地各部门党政主要负责人履行推进法治建设第一责任人职责,落实党委(党组)书记点评法治工作机制。建立领导干部应知应会法律法规清单制度,落实党委(党组)理论学习中心组学法制度,把法治素养和依法履职情况纳入干部考核考评内容。落实行政负责人出庭应诉制度。开展学法用法考试,组织县处级以上领导干部开展现场或网络旁听法庭庭审。

  (二)全面加强青少年法治教育。加强与青少年相关的法律法规教育,重点围绕防范欺凌、性侵、猥亵、电信诈骗、非法传销、校园贷等突出问题做好未成年人法治宣传教育。全面落实《青少年法治教育大纲》,教育引导青少年养成尊法守法习惯,增加法治知识在中考中的内容占比。推进教师网络法治教育培训,5年内对所有法治副校长、道德与法治课教师进行1次轮训。持续组织开展学生“学宪法讲宪法”、国家宪法日“宪法晨读”、青少年网上学法用法、秋季开学“法律进学校”云普法、“红领巾法学院”创建、农村留守儿童关爱等活动。推进青少年法治教育实践基地建设,推广法治实践教学和案例教学,确保每个县(市、区)建成一个青少年法治教育基地。强化校园周边综合治理和校园安全工作,预防和减少青少年违法犯罪。进一步完善政府、司法机关、学校、社会、家庭共同参与的青少年法治教育新格局。

  (三)分层分类加强各方主体法治教育。坚持分层分类开展法治教育,提升法治教育效果。加强基层组织负责人学法用法工作,开展村(社区)“两委”干部法治培训,提高其依法办事意识和依法治理能力。加强基层行政执法人员法治培训,提升依法执法、依法用权能力。加强对非公有制经济组织、社会组织管理和从业人员法治教育,促进依法诚信经营管理。加强对媒体从业人员法治教育,将法治素养作为从业资格考评的重要内容,提高其运用法治思维和法治方式解读社会问题、引导社会舆论的能力。根据妇女、残疾人、老年人、退役军人等群体特点,开展有针对性的法治宣传教育,提高其依法维护自身合法权益的意识和能力。

  四、工作举措

  (一)实施公民法治素养提升行动

  加强教育引导。实行公民终身法治教育制度,把法治教育纳入干部教育体系、国民教育体系、社会教育体系,推动全体公民树立法治意识,提升法治素养。注重不同对象的法治教育,对国家工作人员、领导干部、青少年等分别提出不同要求。

  推动实践养成。把公民法治素养基本要求融入市民公约、乡规民约、学生守则、行业规章、团体章程等社会规范,融入文明创建、法治示范创建和平安建设活动,与推进依法治理实践活动有机结合。通过严格执法、公正司法,让人民群众感受到正义可期待、权利有保障、义务须履行,推动全社会树立权利与义务、个人自由与社会责任相统一的观念。引导公民正确行使权利、忠实履行义务,从遵守交通规则、培养垃圾分类习惯、制止餐饮浪费、爱护环境卫生等日常行为抓起,提高规则意识。

  完善制度保障。建立对守法行为的正向激励和对违法行为的惩戒制度,健全信用奖惩和信用修复机制。大力宣传表彰崇法向善、坚守法治的模范人物,注重选树群众身边的典型案例和先进人物。完善激励制约机制,形成好人好报、德者有得的正向效应,形成守法光荣、违法可耻的社会风尚。

  (二)加强社会主义法治文化建设

  推进法治文化阵地建设。加强法治宣传教育基地命名管理,把法治元素融入长城、长征、黄河等国家文化公园建设,打造区域性法治文化集群。用好新时代文明实践中心(站、所)等场所。加强基层法治文化阵地建设,推广“普法责任田”,基本实现全省每个乡镇(街道)至少有一个普法宣传场所,每个村(社区)至少有一个法治文化宣传栏(长廊)。充分发挥陕甘宁边区高等法院旧址、铜川照金革命纪念馆等“全国法治宣传教育基地”功能和作用,积极挖掘和宣传马锡五审判方式的精神内涵。加强红色法治文化保护、宣传和传承,组织开展红色法治文化宣传活动。整合红色法治文化资源,推动建立红色法治教育培训基地。推动法治文化与传统文化、红色文化、地方文化、行业文化、企业文化融合发展。

  繁荣社会主义法治文艺。以秦腔、秧歌、民歌剧、陕北说书等具有浓郁地方特色、群众喜闻乐见的艺术形式,创作推出一批法治文化精品,创建一批法治品牌栏目。继续开展法治动漫微视频征集展播活动,扩大影响力。加大法治文化惠民力度,广泛开展群众性法治文化活动,组织青年普法志愿者、法治文艺团体开展法治文化基层行活动,推动社会主义法治精神深入人心。

  加强法治文化传承保护。注重发掘、总结党在革命时期领导人民进行法治建设的光荣历史和成功实践,弘扬红色法治文化。开展红色法治文化研究阐发、展示利用、宣传普及、传播交流等活动。建设一批以红色法治文化为主题的法治宣传教育基地。弘扬善良风俗、家规家训等优秀传统文化中的法治内涵,让崇德尚法精神在家庭中生根。大力宣传中国特色社会主义法治优越性、新时代法治建设实践成果和中华优秀传统法律文化,阐释构建人类命运共同体思想的法治内涵和法治主张。

  (三)推进普法与依法治理有机融合

  深化行业依法治理。引导和支持各行业依法制定规约、章程,发挥行业自律和专业服务功能,实现行业自我约束、自我管理,依法维护成员合法权益。深化“法律进网络”,加强对网络企业管理和从业人员的法治教育,规范完善网络管理制度,引导广大网民崇德守法、文明互动、理性表达。

  开展专项依法治理。聚焦民生领域重点问题开展专项治理,巩固秦岭违建别墅整治、违法违规圈占土地、违规违建项目等重点领域清理规范成果。建立健全扫黑除恶常态化机制,对群众反映强烈、乱象较多的行业领域开展专项依法治理,从源头上铲除黑恶势力滋生的土壤。加强社会应急状态下的专项依法治理,坚持依法治理与系统治理、综合治理、源头治理有机结合。深入开展多层次多形式法治创建活动,提高社会治理法治化水平。

  加强基层依法治理。实施农村(社区)“法律明白人”培养工程,完善和落实“一村(社区)一法律顾问”制度,健全党组织领导的自治、法治、德治相结合的城乡基层治理体系。依托各级普法依法治理机构成立普法工作站,积极为基层群众开展法律服务。坚持和发展新时代“枫桥经验”,完善社会矛盾纠纷多元预防调处化解综合机制。深入开展“民主法治示范村(社区)”创建,加强动态管理,提高创建质量,助力乡村振兴。深化依法治校,推进各级各类学校依法办学、依法执教,落实“法治副校长”、法治辅导员制度,深化学校及周边环境依法治理,开展防范校园欺凌、电信诈骗、性侵害、毒品、非法传教等方面的法治教育。深化依法治企,落实经营管理人员学法用法制度,加强企业法治文化建设,提高经营管理人员依法经营、依法管理能力。健全企业法律顾问制度。

  (四)在立法、执法、司法过程中开展实时普法

  把普法融入立法过程。在地方性法规、地方政府规章、重要规范性文件制定、修改过程中,通过公开征求意见、听证会、论证会、基层立法联系点等形式,扩大社会参与立法的覆盖面。通过立法机关新闻发言人等机制解读法律问题,积极回应社会关切。加强地方性法规、地方政府规章和重要规范性文件实施前的宣传普及工作,正式公布时一般应当同步进行解读。

  把普法融入执法过程。制定执法办案中开展普法的工作指引,加强行政许可、行政处罚、行政强制、行政复议、行政诉讼等相关法律规范的普法宣传教育,实现执法办案的全员普法、全程普法,提高行政执法质量。在落实行政执法公示、执法全过程记录、重大执法决定法制审核制度中,加强普法宣传教育。

  把普法融入司法过程。推动国家工作人员旁听庭审常态化制度化,充分运用公开开庭、巡回审判、庭审直播、生效法律文书统一上网和公开查询等形式宣讲法律,释法说理。在行政复议工作中,充分利用受理、审理、决定等各环节开展实时普法,引导教育申请人依法维权、表达诉求。

  把普法融入公共法律服务。加快公共法律服务体系建设,健全公共法律服务网络,大力拓展公共法律服务领域,持续延伸公共法律服务触角,推动优质法律服务资源下沉,不断满足人民群众日益增长的基本法律服务需求。针对人民群众日常生产生活遇到的具体法律问题,及时开展有针对性的法治宣传和法律服务,让人民群众能够切实感受到法律的温暖和力量。

  加大以案普法力度。落实法官、检察官、法治工作者以案释法制度和法院、检察院典型案例发布制度。加强释法析理,律师、人民调解员等法律服务工作者在调处矛盾纠纷、参与涉法涉诉信访案件处理时,引导当事人和社会公众依法办事、依法维权。充分利用典型案事件及时向公众进行法律解读,使典型案事件依法解决的过程成为全民普法的公开课。

  (五)充分利用社会力量开展公益普法

  壮大普法力量。注重统筹整合社会各方资源,充分发挥各级工会、妇联、共青团、律协等群团组织和社会组织在普法中的作用,畅通和规范市场主体、新的社会阶层人士、社会工作者和志愿者参与普法的途径和载体。组建“八五”普法讲师团和普法志愿者队伍。开展文明家庭好家风、关心下一代等普法宣传活动。充分发挥法律实务工作者、法学教师作用。组织、支持退休法官、检察官、老党员、老干部、老教师等开展普法志愿服务。

  健全社会普法机制。加强对社会力量开展普法的管理服务、组织引导和政策、资金、项目扶持,完善政府购买、社会投入、公益赞助等相结合的机制,健全嘉许制度,推动普法志愿服务常态化、长效化、制度化。

  (六)充分运用新技术新媒体开展精准普法

  丰富普法内容。鼓励公众创作个性化普法产品,加强对优秀自媒体普法作品制作的引导,注重短视频、微电影、动漫等在普法中的运用,增强普法的知识性、趣味性、互动性。充分利用国家宪法日、全民国家安全教育日、国家网络安全宣传周、消费者权益保护日、知识产权宣传周等重要时间节点开展普法活动,不断提高普法产品供给的精准性和实效性。

  拓展普法平台。建立全省新媒体普法集群和矩阵,形成多级互动传播。实时发布普法动态,充分利用智慧普法平台、互联网等信息平台,免费向公民提供查阅法律、法规、规章、行政规范性文件、司法解释和党内法规服务。

  创新普法方式。推进“法治融屏”建设,全方位推进法治文化阵地高质量发展。在充分利用传统有效的普法方式基础上,促进单向式传播向互动式、服务式、场景式传播转变,增强受众参与感、体验感、获得感,使普法更接地气、更为群众喜爱。建设融“报、网、端、微、屏”于一体的全媒体法治传播体系。

  落实媒体公益普法责任。推动广播电视、报纸期刊、互联网等大众传媒承担公益普法责任,在重要频道、重要版面、重要时段设置普法专栏专题,针对社会热点和典型案事件及时开展权威准确的法律解读,把法治类公益广告纳入媒体公益广告内容。鼓励、推动高校成立普法工作研究智库和研究教育基地。

  五、实施步骤

  “八五”普法规划从2021年开始实施,至2025年结束,分为四个阶段组织实施。

  第一阶段:科学规划(2021年10月底前)。认真总结全省“七五”普法规划实施的经验做法,科学谋划“八五”法治宣传教育工作。

  第二阶段:宣传发动(2021年12月底前)。广泛宣传“八五”法治宣传教育规划内容,分层次分行业分领域广泛发动,营造贯彻落实“八五”法治宣传教育规划的良好社会氛围。

  第三阶段:组织实施(2021年下半年至2025年)。依据“八五”普法规划确定的目标任务,结合各地各部门和行业实际,创新方式方法,认真组织实施,确保全面贯彻落实。

  第四阶段:总结验收(2025年下半年)。对全省“八五”普法规划实施情况进行检查验收,总结推广典型经验做法,按照相关规定开展表彰奖励。

  六、组织实施

  (一)加强组织领导。各级党委和政府要把推进全民守法普法摆上重要工作日程,认真组织实施。推动党政主要负责人切实履行推进法治建设第一责任人职责,把普法工作纳入法治建设总体部署,纳入综合绩效考核、平安建设、文明创建等考核评价内容,定期听取汇报,研究解决问题。认真落实党委(党组)书记点评法治工作、年度述法等机制,切实履行普法领导责任,健全完善党政机关法律顾问制度。

  (二)完善体制机制。健全党委领导、政府主导、人大监督、政协支持、部门各负其责、社会广泛参与、人民群众为主体的法治宣传教育领导体制和工作机制,形成大普法工作格局。全面依法治省(市、县)委员会守法普法协调小组和各级普法工作领导机构要加强组织领导和统筹协调。各级普法办事机构要充分发挥职能作用,组织推动、检查指导各项任务落到实处。及时修改地方法治宣传教育条例,为普法工作提供法律依据和制度支撑。

  (三)夯实基层基础。突出抓基层、强基础、固根本的工作导向,强化政策、制度、机制保障,在人员配备数量、待遇、经费、装备等方面,切实向普法基层一线倾斜、下沉。加强对各级普法主管部门工作人员的系统培训,5年内省委普法办对县级以上普法办人员轮训1次,加强普法工作人员能力建设。加大对基层司法所开展普法工作的指导和支持力度,提升司法所开展普法工作的水平。注重将具有法律职业资格的人员充实到普法工作一线。加强普法工作研究。加强法治传播规律的基础理论研究和新时代全民普法工作的应用性、对策性研究。健全完善法治宣传教育专家咨询制度。加强法治传播、法治文化人才培养。

  (四)狠抓任务落实。列出“八五”普法规划实施期间普法重点内容,压实各责任单位普法职责,逐步形成清单管理、跟踪提示、督促指导、评估反馈的管理模式。全面推行“谁执法谁普法”年度履职报告评议制度,提高评议质量。进一步发挥落实普法责任制联席会议的作用。推行“谁管理谁普法”、“谁服务谁普法”,促进各社会团体、企事业单位以及其他组织加强本系统本行业本单位人员学法用法,加大对管理服务对象普法力度。

  (五)落实经费保障。各级政府要强化对规划实施的经费保障,法治宣传教育和普法工作经费由同级财政予以保障。按有关规定,把普法相关工作纳入政府购买服务项目。鼓励、引导社会资金参与支持普法工作。加强绩效考评,提高资金使用效益。

  (六)突出评估检查。健全普法工作评估指标体系,开展中期评估和终期总结验收,加强评估结果运用。按照国家和我省有关规定,表彰奖励普法工作先进集体、先进个人和依法治理创建活动先进单位。加强日常指导和监督,推动全民普法实践创新、制度创新、理论创新。坚持问题导向,注重清单化管理、项目化推进,对重视不够、措施不力、履行普法责任不到位的,普法主管部门应当发出普法提示函或建议书,必要时进行约谈,提出整改要求;对造成严重后果的,进行通报批评,依法依规严肃处理。支持各级人大加强对全民普法工作的监督和专项检查。


原文链接:http://sft.shaanxi.gov.cn/yw/gzdt/50829.htm
[免责声明] 本文来源于网络转载,仅供学习交流使用,不构成商业目的。版权归原作者所有,如涉及作品内容、版权和其它问题,请在30日内与本网联系,我们将在第一时间处理。